服务热线:
13567122111
EN
网站首页
关于我们
新闻动态
产品介绍
生产设备
技术选型
售后服务
足球(中国)
按照主机品牌分类(可替代)
格兰富Grundfos
杭州南方
赛莱默FLYGT
德国EMU
凯士比KSB
苏尔寿Sulzer
威乐Wilo
博格曼
约翰克兰
上海电力修造
上海凯泉
上海东方
上海连成
石家庄强大泵业
石家庄工业泵
襄樊525
依喀托EKATO
美国莱宁Lightnin
夏普SHARPE
澳大利亚SARDIK
浙江长城搅拌
山东华成泵业
山东双轮机械密封
山东章鼓机械密封
江苏法尔机械密封
湖南远通机械密封
荆州江海机械密封
杭州碱泵
阿法拉伐Alfa Laval
弗里森Fristam
SPX APV
基伊埃GEA
西班牙Inoxpa
美国Waukesha
上海远安
南京乐惠NISSIN
德国ABS
海斯特Hidrostal
美国GORMAN-RUPP
瑞典IMO
售后服务
Sales Services
维修服务
服务流程
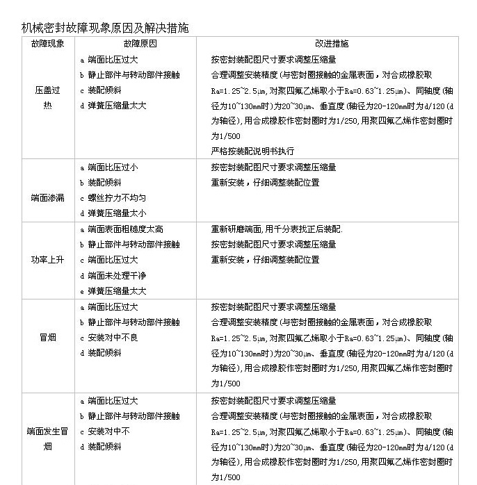
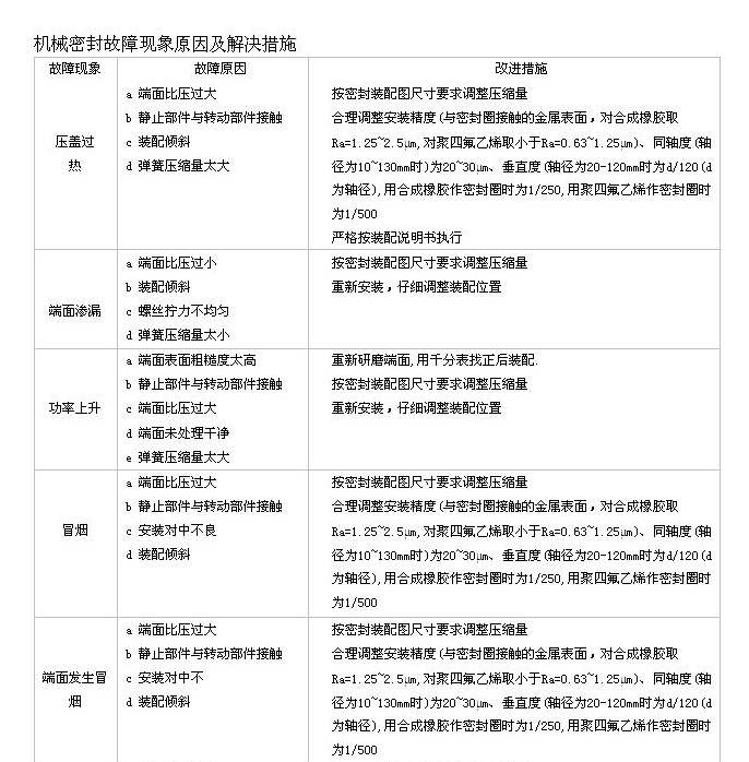
常见故障
维修现场
常见故障
当前位置:网站首页 > 售后服务 > 常见故障
常见故障
7*24小时售后服务支持
全国7x24小时客服热线
保证产品质量
严格质量检测把关
多对一团队服务
材料、研发、生产多部门配合
产品介绍
产品用途分类
主机品牌分类
技术选型
服务流程
定制服务
选型原则
应用介绍
售后服务
维修服务
服务流程
常见故障
维修现场
足球(中国)
电话:+86-571-88281341
传真:+86-571-88281341
手机:13567122111
微信:w13567122111
邮箱:
u122111@163.com
公司地址:杭州市拱墅区冠军路1号
工厂地址:杭州市余杭区乔司三角工业区
边昂布(杭州)机械密封制造有限公司
版权所有(C)2022
浙ICP备13023863号-2
QQ在线咨询
咨询热线
13567122111
邮箱
u122111@163.com
华体会网页版登录入口
|
ob.com
|
KY.COM
|
yabocom(中国)官方网站
|
完美·体育
|
KY.COM
|
开云足球体育(中国)官方网站
|
中国体育竞猜网
|
开云官方app下载站
|